发布时间:2025-09-24
阅读:
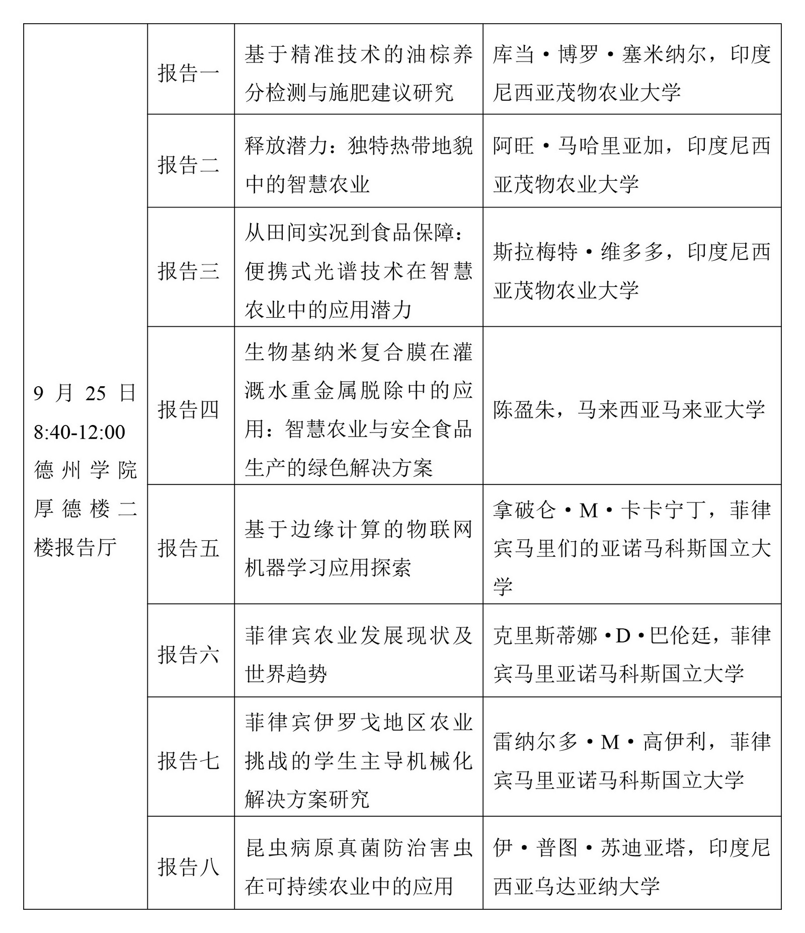
报告时间:2025年9月25日
报告地点:线下会场:beat365官方网站厚德楼二楼报告厅
线上平台:Zoom会议
会议简介及报告安排:
为积极响应国家关于加强国际教育交流合作、推动农业高质量发展的战略部署,深度服务山东省与东盟地区在智慧农业技术创新、绿色食品标准互认及产业链协同等领域的务实合作需求,进一步深化国际产学研融合,助力“一带一路”农业合作新格局建设,山东-东盟智慧农业创新发展暨中国(山东)-印度尼西亚高校国际合作联盟会议将于2025年9月25日在山东省德州市以线上线下相结合的形式召开。本次大会由山东省委外事办公室和山东省教育厅指导、beat365官方网站主办,并邀请国内外知名专家学者共襄盛举。
会议主题:会议以“智慧农业创新发展”为主题,会议将围绕智慧农业技术与装备、绿色食品与营养健康、农业大数据与应用、资源利用与可持续发展等研究方向,汇聚中外专家学者,共同探讨智慧农业领域的前沿技术、创新应用以及产业发展趋势,促进科研合作与成果转化。会议将安排大会报告,预计参会人数100人。诚邀全校相关学科、专业师生参加会议。报告题目如下:


主办单位:
beat365官方网站
承办单位:
科学技术处
国际交流合作处
生态与资源环境学院
乡村振兴研究院
生命科学学院
生物物理研究院
山东东盟研究中心
(作者:生态与资源环境学院 耿睿颖 供稿审核人:吕志轩)
下一条:
【学术预告】护理学专业认证专题报告会
相关新闻
点击排行
beat365官方网站“教师师德失范行为”举报投诉电话 邮箱
关于公开征集beat365官方网站“十五五”发展规划意见建议的公告
beat365官方网站科研诚信建设和学术不端行为举报投诉电话 邮箱
文学院翟兴娥教授参与录制德州交通音乐频道《科普之声》
学校一项研究成果获中国产学研合作促进会科技创新奖
beat365官方网站面向山东省 2022 年本科报考志愿填报建议
beat365官方网站召开干部会议宣布省委关于学校领导班子调整的决定
beat365官方网站-马来亚大学联合培养博士研究生招生简章
【“一融双高”建设·书记谈】聚焦“一融双高”建设,推进党建“双创”工作
你好,新德院人——beat365官方网站喜迎2024级新生
推荐阅读
学风引领迎新风 专业点亮迎新点——beat365官方网站2024迎新记
你好,新德院人——beat365官方网站喜迎2024级新生
李永舫一行来校考察
青春挥洒乡村校园!学校945名大学生赴基层支教
beat365学生入选山东省师范生“我的教师梦”主题演讲活动优秀人员
beat365获批10项国家自然科学基金项目
校党委书记吴君宣讲党的二十届三中全会精神
各单位各部门传达学习学校“学习贯彻党的二十届三中全会精神暨部署会议”精神
beat365两项作品入选第七届“全国高校网络教育优秀作品推选展示活动”
逐梦新学期 奋进新征程——学校新学期第一次主题班会召开